
转自:前瞻产业研究院镕盛融资
行业主要上市公司:科大讯飞(002230)、第四范式(06682)、拓尔思(300229)、用友网络(600588)、云从科技(688327)、出门问问(02438)、迈富时(02556)等
本文核心观点:中国人工智能代理行业形成“科技巨头生态布局、垂直初创场景深耕、传统企业智能化转型”的三元竞争格局,呈现技术分层化、区域集群化和商业多元化的显著特征。
四维竞技场:解码中国AI Agent玩家的技术主权与场景争夺战
中国人工智能代理行业参与者的类型划分,主要依据技术自主性与应用场景的双重维度。技术自主性体现为企业在AI技术栈的掌控能力与独立创新水平,应用场景则反映其服务领域的广度与垂直深度。基于此,行业参与者可划分为四大类:科技巨头、垂直领域初创公司、传统企业转型者及研究机构衍生企业。

目前人工智能代理呈现出以应用层为主导的市场格局,反映出垂直领域初创公司与传统企业转型者在数量上的优势。核心技术方面,科技巨头与研究机构衍生企业侧重大模型与Agent框架的底层研发,而垂直领域初创公司及传统企业转型者则聚焦应用层技术的场景化落地。商业化路径上,科技巨头与部分垂直领域公司倾向于项目制,中小型垂直应用厂商多采用订阅制服务模式,而传统企业转型者则结合原有项目制与新增订阅制形成混合模式。
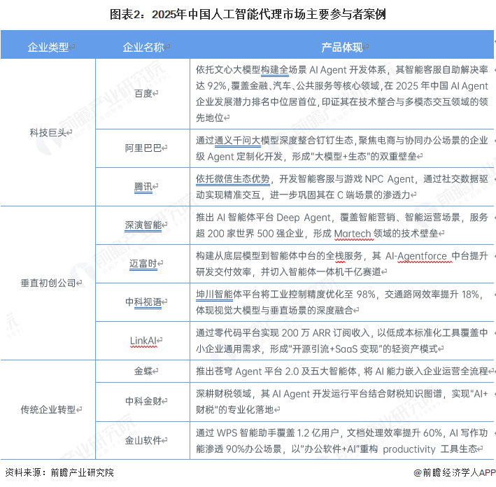
三足鼎立:AI Agent江湖的生态争霸战镕盛融资
目前中国人工智能代理行业参与者呈现多元化竞争格局,可通过“技术能力-场景落地”矩阵划分为科技巨头、垂直初创公司及传统转型企业三大类型,各类别基于资源禀赋与战略目标形成差异化市场定位。
不同参与者的战略选择受技术储备与资源禀赋驱动:科技巨头凭借资金与数据优势,以通用大模型为核心构建生态壁垒,将Agent作为云和大模型市场的“入口级产品”。垂直初创公司受制于资源约束,选择“技术专精+场景深耕”的利基市场策略。传统企业则以行业Know-How为锚点,通过AI工具化实现业务流程重构。未来,随着技术同质化加剧与场景竞争白热化,垂直领域并购整合将成为趋势。一方面,科技巨头可能通过收购垂直初创公司补充场景能力。另一方面,垂直赛道内头部企业可能通过整合形成规模效应,以应对大厂生态挤压。此外,具备核心技术的初创公司也可能成为并购热点,推动行业资源向头部集中。

金三角崛起:解码中国AI Agent产业的地理密码
中国人工智能代理行业的区域分布呈现显著的集群化特征,京津冀-长三角-珠三角三大核心区域凭借政策红利、产业配套与人才储备的综合优势,形成了领先全国的产业集聚效应。三大核心集群的形成逻辑可归结为政策、产业与人才的协同驱动。政策层面,各地通过产业园区建设与专项规划强化集聚效应,例如张江高新区“一区22园”集聚了上海50%以上的高新技术企业和80%以上的三大先导产业工业总产值,全国首个大模型创新生态社区“模速空间”已聚集超90家大模型企业。产业配套方面,核心城市依托既有产业基础形成差异化分工,北京凭借百度、字节跳动等头部企业及国家级科研机构引领底层技术创新,深圳聚焦智能硬件与机器人等应用领域,长三角以上海为核心联动杭州、南京、苏州等6城形成产业协同网络。人才储备层面,北京、上海等城市凭借高校资源与科研机构密度,持续吸引高端人才。

区域竞争格局正逐步演变,新兴区域与政策驱动型增长成为重要变量。浙江首次跻身区域引领者梯队,潜力超越广东、上海、北京;安徽依托智能算力建设与技术攻关,2024年区域排名超越江苏;深圳提出2027年培育1000家瞪羚企业的政策目标,结合其在智能硬件领域的产业基础,有望强化珠三角创新极地位,推动核心集群从“北强南弱”向“多极协同”演进。
数字江湖:AI代理企业的“贫富差距”与财富密码
中国人工智能代理企业营收呈现显著分化,头部企业凭借AI业务的快速拓展实现规模增长。毛利率水平呈现明显的行业分化特征,技术壁垒成为关键影响因素。高毛利领域集中于智能决策系统与定制化服务, 低毛利领域则以标准化工具与基础服务为主。

中美对弈:全球AI代理的“硬核”与“巧劲”之争
全球人工智能代理行业的国家分布呈现“双极主导、多点分散”的格局。美国以绝对优势占据核心地位。而在AI领域,美国的领先优势更为显著。
技术路线竞争上形成“美国主导基础层、中国突破应用层”的差异化格局。美国依托技术研发与资本优势,在基础层(芯片、算法框架、底层软件)占据主导,北美地区2024年AI代理市场份额领先,主要得益于对技术进步的高度关注、强大资金支持及各行业早期接受度。中国则聚焦应用层创新,北京、上海、深圳、广州、杭州五城贡献全国67.9%的独角兽数量及81.1%的估值,形成以场景驱动为核心的发展路径

更多本行业研究分析详见前瞻产业研究院《中国人工智能行业发展前景预测与投资战略规划分析报告》
同时前瞻产业研究院还提供产业新赛道研究、投资可行性研究、产业规划、园区规划、产业招商、产业图谱、产业大数据、智慧招商系统、行业地位证明、IPO咨询/募投可研、专精特新小巨人申报、十五五规划等解决方案。如需转载引用本篇文章内容,请注明资料来源(前瞻产业研究院)。
更多深度行业分析尽在【前瞻经济学人APP】,还可以与500+经济学家/资深行业研究员交流互动。更多企业数据、企业资讯、企业发展情况尽在【企查猫APP】镕盛融资,性价比最高功能最全的企业查询平台。
海量资讯、精准解读,尽在新浪财经APP
嘉正网提示:文章来自网络,不代表本站观点。